告知书格式文本一
江西省房屋建筑和市政基础设施工程
施工招标情况告知书
注:本表一式三份,监察机关、招标监督机构和招标人各存一份,本表属“招投标情况书面报告”材料之一。
江西省建设工程招投标办公室印制
第二篇:告知书(格式文本)
告知书》(格式文本)
TSZS003-20##
特种设备
安装改造维修告知书
国家质量监督检验检疫总局制
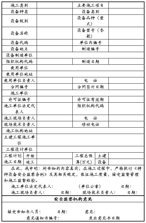
特种设备安装改造维修告知书
特种设备安装改造维修告知书填写指南
适用范围
特种设备安装改造维修告知书分为两种形式。本表(TSZS003-2003)适用下列情况:
(1)额定蒸汽压力小于2.5MPa(表压)的蒸汽锅炉安装;
(2)同时安装、改造、维修设备同种类数量在4台以下;
(3)与土建工程不同时施工的特种设备改造、维修等。
本告知书的送达和意见的通知都应当采取可靠的方式,以便能够做到有据可查。
第1页
主要施工项目:填写施工的主要项目,整体安装、汽包修理、燃烧系统改造、汽水系统改造等。
施工类别:按安装、改造、维修分别填写。
设备种类:按设备的种类填写,如锅炉、压力容器、压力管道、电梯、起重机械、客运索道、大型游乐设施等。
设备类别:按特种设备目录规定的设备类别填写。可见特种设备制造申请书附录1。
设备级别:按照有关规定,按许可将设备分为等级,如锅炉分为A、B、C、D级等,填写所属的级别。
设备品种(型式):填写申请制造设备产品的品种(型式),应当按其所制定的相关规程、规则要求填写。
设备名称:按设备的实际名称填写。
设备型号(参数):按设备的型号或者参数填写,如果没有可不填写。
设备代码:目前,在设备使用注册时,按照使用登记注册,赋予了一个注册编号。今后,这种编号应该从制造开始赋予,使设备具有一个唯一号码,无论在安装、改造、维修、使用、检验检测都使用该号码。现时,在还没有推广设备制造编排设备代号时,以使用注册号作为设备代码填写。
单位内编号:填写使用单位对设备的内部编号。
设备地点:填写设备在建设(使用)单位内部实际安装、使用地点。
制造编号:可填写制造产品出厂编号。
设备制造单位:填写设备原来的制造单位。
组织机构代码:填写制造单位的组织机构代码。
制造日期:填写制造产品出厂日期。
使用单位:填写设备使用(建设)单位全称。
使用单位地址:填写设备使用(建设)单位的详细地址,包括省(自治区、直辖市)、市(地)、区(县)、路(街道、社区、乡、)、号、(村)。(本告知书有关单位地址的填写方法均如此)
使用单位负责人:填写使用(建设)单位负责该工程的负责人。
电话:填写使用(建设)单位负责人的联系电话。
合同编号:填写施工单位与建设单位签订的本工程有效合同编号。
合同签订日期:填写施工单位与建设单位签订合同的日期。
施工单位:填写与签订合同相对应的施工单位全称。
许可证编号:填写质检部门颁发的特种设备安装改造维修许可证的编号。
许可证有效期:填写质检部门颁发的特种设备安装改造维修许可证的有效期。
施工单位法定代表人:填写施工单位合法的代表人,必须与工商执照一致。
电话:填写施工单位法定代表人的联系电话。
组织机构代码:填写施工单位的组织机构代码。
施工现场负责人:填写施工现场的负责人,并填写其移动电话号码。
现场技术负责人:填写负责施工现场工程的技术负责人,并填写其移动电话号码。
施工机构地址:填写施工工地施工机构实际所在地的地址。
土建工程施工单位:填写与设备施工工程相关的土建工程施工单位。
工程设计单位:填写工程的设计单位,包括锅炉房或者设备改造等单位。
工程计划施工日期
开工:填写整个工程计划的开工日期。
竣工:填写整个工程计划的竣工日期。
工程总预算
土建:填写土建工程的预算。
设备:填写承担特种设备的施工预算。
施工单位申明
在该栏中,施工单位作一些承诺
施工单位法定代表人:施工单位法定代表人签字。
单位公章:盖施工单位的行政公章。
施工现场负责人:施工现场负责人签字,与2.28一致。
现场技术负责人:负责现场施工的技术负责人签字。
安全监察机构意见
由接到告知的安全监察机构在收到告知后,履行接受手续。
接受告知书人员:由安全监察机构接受告知书的人员签字。
意见:如果在接受的规定时间里,接受告知的人员发现问题,应该书面告知施工单位,并将其主要意见进行记录。
意见通知书编号:填写对告知资料有问题的书面意见书的编号。
发出意见书的日期:记录发出意见书的日期。
第2页
分包单位
填写在施工工程中,有关设备施工的分包项目。
施工项目:填写施工分包的项目,如无损检测等。
分包单位名称:填写承担分包项目的队伍全称。
提交的文件资料
按有关规定,在进行施工告知时,应该提交相应的资料,如锅炉房平面布置图等。
序号:填写文件资料的顺序号。
文件资料名称:填写提交的文件资料名称。
篇幅或页数:填写文件资料的篇幅或者页数,如图纸一般以篇幅表示,文字资料一般用页数表示。
现场管理、专业、作业人员情况
填写与设备施工相关的必须持证的人员。包括无损检测、焊接等人员,但不包括与设备施工无关的单位其他持证人员。页数不够,可另附页。
作业项目:按规定持证项目填写,如无损检测、焊接等。
持证作业:填写由质检部门按照特种作业人员、检验检测人员等相关人员的考核持证规定,填写相应持证作业人员的持证情况
类别(方法):填写持证人员的类别(方法),一般用符号表示,如无损检测中的射线检测,用RT表示;焊接人员可按规定用焊接方法的代号表示。
级别(项目):填写持证作业的级别(项目),一般用符号表示,如高级射线检测人员,可用Ⅲ(级)表示;焊接人员可用项目符号表示。
