欢迎访问全球知识平台!

公司整改报告

network 分享 时间:

XXXXXXXXXXXXXXX有限公司

整 改 报 告

二##年八月八日

XXXXXXXX公司整改报告

江西省建设安全质量监督管理局

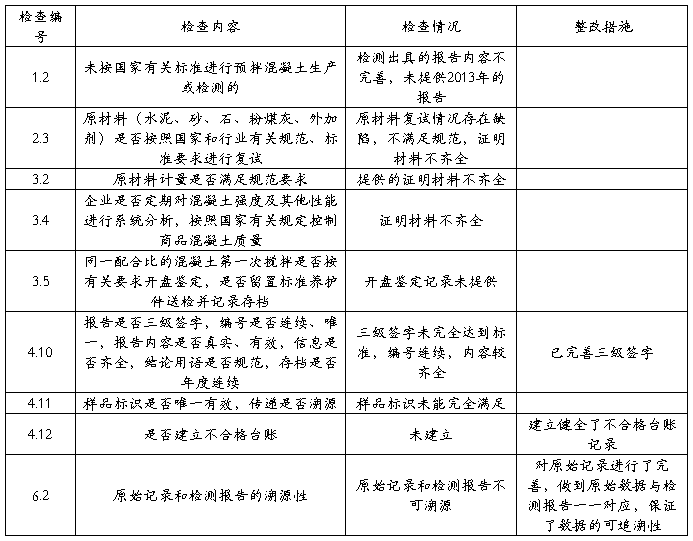
20##年7月22日贵局的各位领导亲临我司进行预拌砼质量专项检查。对我公司的基本情况及预拌砼的质量做了详细的检查工作,给我公司提出很多的宝贵意见及发现我公司许多不足之处,公司企业负责人非常重视,安排相关岗位人员认真从快进行整改,现将整改情况汇报如下:

鉴于本事件的发生给贵局的领导们带来的不便,在此表示深深的歉意。同时也万分感谢各位领导为我公司的发展提出了如此宝贵的意见,也希望在今后的日子中给予我们更多的支持与指导,谢谢!!

XXXXXXXXXXXXXXXXXXXXXXX

二##年一月十日

友情链接

LINKS